Charles McPherson, Ph.D.
Management Systems Program Evaluation Human Performance Technology
Welcome. My research and practice focuses on the science of human performance support. As a practitioner, my goal is to design, implement, and improve systems that facilitate human accomplishment within organizations. It is my belief that people who are willing to work have a desire to do their jobs the right way, and a significant proportion of these people look for ways to improve their performance. Flawed systems can obscure exactly what is the right way to do a job. If procedures and processes are not articulated and made explicit, performance measurement and evaluation can be difficult to impossible. More often than not, such systems result in an excessive amount of rework, corrective actions, and discouraged employees. This is where the science of human support can help by informing the application of human performance technology to leverage human potential and achieve desired objectives.
Approach. In his foreword to the first edition of the Handbook of Human Performance Technology, Thomas Gilbert explained that “If we get the three I’s right — information, incentives, and instructional design — we will have 95 percent of the job.” But more than that, I believe that by getting the three I’s right, we as researchers and practitioners solve performance problems that ultimately, improve the human condition. With each success, an incremental step is made toward making the world a better place to live, and that is what makes it all worth while.
Research. As a researcher, I am interested in how web-based interventions such as knowledge management, instruction, and job aides impact job performance. Moreover, I am interested in how program evaluators form models for evaluating the effectiveness of these interventions. I am currently doing research in the area of program evaluation with colleagues at the University of South Alabama.
Practice. As a practitioner, I am a self-employed management systems consultant and owner of CLM Enterprise, LLC. I have been an active partner and instructor with the Auburn University Technical Assistance Center and the Alabama Technology Network for over twenty-two years. Overall, I have 33 years of experience in developing and implementing quality management systems in the manufacturing and service sectors. In accomplishing this work, my primary job focus is program evaluation and the design, development, and implementation of management systems, training programs, and human performance support systems for the realization of products and services in education, business, and industry. In the provision of standards-based program development and evaluation to learning service providers and educational organizations, I rely on the Program Evaluation Standards of the Joint Committee on Standards for Educational Evaluation, ISO 21001, and ISO 29993. For management systems, my practice has focused on design, development, and implementation of quality management systems for ISO 9001, ISO 19011 (auditing), ISO 14001 (environmental), IATF-16949 (automotive), SAE AS9100 and SAE AS9110 (aerospace), FAA-PMA, and FAA FAR Part 145 Subpart B for domestic repair stations. I am licensed as an A&P (Airframe and Powerplant) mechanic by the FAA. Click here to learn more about standards.
Methods. I employ a variety of tools and techniques in design and development tasks for management systems and interventions for helping people achieve desired performance goals. I have provided below a brief sample of some of the tools and techniques I employ. Click each icon below to open the full document.
Job Task Analysis The job task analysis is accomplished to identify the specific activities that people do when accomplishing a task. I prepare the task analysis by interviewing and observing people who perform the task. The job task analysis is a critical part of making informal undocumented processes explicit. Once I know what actions are involved in accomplishing a given task, I document them along with the purpose of the task, the scope, who is responsible, and the resources needed. To develop a formal training module for the job task, I determine what people have to know to do the job. Using this information, I perform an instructional content analysis and prepare a learning task map.
Learning Task Map The learning task map may be prepared from the job task analysis. The learning task map is a very useful tool for graphically depicting the identified instructional content for training. With this tool in hand, I interface with client subject matter experts and client management to ensure that goals and objectives meet expectations and are suitable for achieving the desired performance. The learning task map is used in preparing a formal design and development plan for developing instruction.
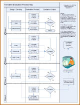
Formative Evaluation I prepare a Formative Evaluation Process Map to depict the formative evaluation process as it relates to the phases of design and development activities that I establish for an instructional design project. In my practice I want to make sure that formative evaluations will effectively verify that the outputs of the design and development process meet the instructional product design and development inputs. I conduct these evaluations concurrently with the design and development process. Data collected will be used to: verify conformity to specified design requirements (identified by the client and stakeholders), identify deficiencies and weaknesses, identify areas needing corrective actions, and make recommendations for improvement.
Web-Based Instructional Design For computer-based and Web-based instruction, I incorporate multi-media components including, video, still images, audio narration, and interactivity to make learning interesting and engaging. Here is a small portion of a Web-based training module that provides instruction on how to use an online quality management system that I developed for Electro National Corporation. I developed this training application with Articulate Storyline, my preferred e-learning authoring software. I build and incorporate interactive multi-media training applications into all management systems that I develop and implement for organizations. Click the icon and try out Lesson 1 to see how I prepared this introduction to quality management systems.
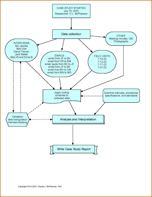
Qualitative Case Study I prepared this plan for investigating performance problems that resulted in a product failure. Traditionally, in investigating causes of product nonconformities, quality management systems have called for a root cause analysis to be performed. In investigating root cause, quality practitioners generally first employ statistical tools for process capability analysis and perform reevaluation of tolerances on assemblies and parts to ferret out defects in the product realization process. The qualitative case study approach to investigating the cause of product nonconformity can serve two useful purposes, one to determine what human factors may have caused the problem, and secondly, when human factors have been ruled out, to identify areas within the system as a starting point for quantitative analysis. Case study research methods are very useful in helping practitioners to prescribe interventions to achieve desired performances.
Questionnaires I use questionnaires as a data collection tool for analyzing and evaluating performance problems and interventions. They are useful in diagnosing problems and determining the kind of intervention that may be necessary to solve a performance problem. For example, in developing training, they are very useful tools for evaluating the participant's prior experience, attitudes, preferences, and feelings. I also use questionnaires as a formative evaluation tool. The example shown here was a tool I developed to gather data about learners for a training program in quality management system auditing.

Partner to Auburn

Technical Assistance

Center

CLM Enterprise, LLC

Contact Information.